


Building The
AtomicEconomyAtomic Economy
Freedom and harmony by design.
Synonym is designing and building a parallel system where identity, trust, finance, and coordination exist without the traps of centralized intermediaries.
Every protocol, product, and service we provide stands as a sustainable alternative to Big Banks, Big Tech, and Big States — unlocking freedom, harmony, and progress.



Vision
A future where cryptographic keys and an open semantic graph enable self-sovereign coordination, commerce, and governance.
Mission
To design, develop, and prove the Atomic Economy: an open system that replaces entrenched institutions with protocols and products built to work from the individual outward.

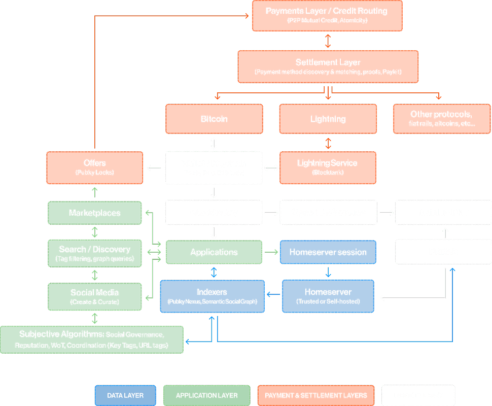
The Atomic Economy
A working model for a viable free-market society.
Atomic: Each individual and role is self-contained and interoperable.
Economy: Like natural systems, it must be efficient, sustainable, and compatible with reality
This design expresses society as a minimum viable digital substrate from which everything can be rebuilt: identity, trust, finance, and coordination.
Learn moreDesign Principles
Building freedom into every layer.
Our principles guide how we build the Atomic Economy. They reflect our commitment to freedom and intentional trust, ensuring every protocol, product, and service empowers individuals rather than intermediaries.

P2P Money
We believe Bitcoin is the only viable use case for the blockchain design. It provides a settlement layer on which digital finance can grow.
We demonstrate this belief through support for the Lightning Network and continued research on peer-to-peer mutual credit systems, like Atomicity.

Credible Exit
Big Tech is trapping people inside closed, walled gardens.
We believe the web and digital commerce can thrive when centered on individuals and their keys, powered by open protocols and platforms that guarantee a unilateral exit at any time.

Explicit Trust
We believe that trust will always be useful, and that the most important questions to ask are “trust whom, and with what?”
We provide tools for intentional, contextual trust, embedding trust by design through transparent, open reputation, and cryptographic guarantees.

Simplicity & Efficiency
We value simplicity and efficiency in both protocol and interface design. Complexity erodes utility, and introduces hidden trust.
We consider early design and prototyping to be a vital part of research and development.

Self-Custodial
We extend the Bitcoin mantra of “not your keys, not your coins” to your data, identity and accounts.
We aim to help users protect, manage, and use their digital value under their own rules.

Open-Source
We are committed to open technology.
Our software is free and open-source under the MIT license, allowing anyone to use, repurpose, audit, or contribute to our products & protocols.
What's New
Catch up on the latest updates.
We are building a range of products and protocols that demonstrate our vision. Here are some recent updates!
Discover our productsPubky unlocks a new web where you control your identity, content, and experience, with built-in tools for social tagging and curation. Try the beta today! (requires invite)
The Pubky Core protocol is now open-source, with tools for self-sovereign identities, public key domains, homeservers, and indexers.
Bitkit is a simple, yet powerful self-custodial mobile wallet powering lightning-fast bitcoin payments. Now available for Android & iOS.
A mobile keychain for the Pubky ecosystem is now available. Manage your keys, authorize or revoke sessions, and sync across devices.
























Team
Architects of digital freedom.
Our international remote team of Bitcoiners and freedom advocates spans 20+ countries. Our mission is to accelerate digital freedom for all.
Join our team